Über uns
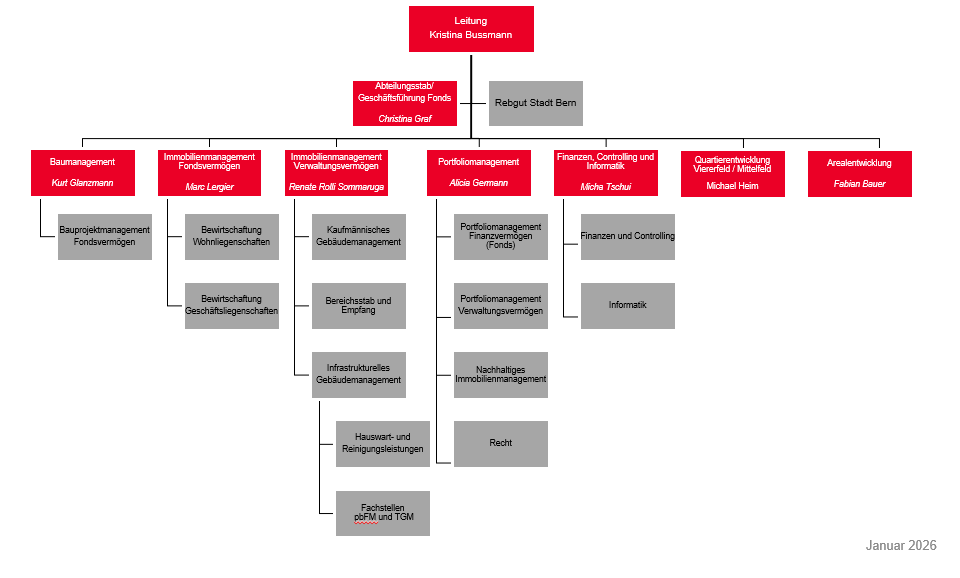
Immobilien Stadt Bern (ISB) besteht aus sieben Bereichen, einem Abteilungsstab sowie dem Rebgut der Stadt Bern. Unter der Leitung von Kristina Bussmann sind wir ein Team von rund 140 Mitarbeitenden (exkl. Hauswartschaft), verteilt auf rund 110 Vollzeitstellen. Die Abteilungsleiterin Immobilien Stadt Bern sowie die 8 Bereichsleitenden bilden die Geschäftsleitung.
